最近跟几个老板聊天,都有类似的吐槽。
“周会、月会、专题会开了一个又一个,问一个事情就说再好好分析一下,分析报告深度浅,分析结论其它人又不认同,结论难以落地……”
听到这些吐槽时,我默然一笑:的确是这样。
现在企业的分析需求和交付质量差距太大了,很多时候领导都恨不得自己去做分析。
可是转念一想,这到底是谁的问题呢?当然做分析的人有问题,但有没有可能领导自身也有问题?
……
这些都指向了一个更为深入的问题:「分析怎么发挥业务价值」。
本篇文章就来初步探讨分析发挥业务价值的问题,将聚焦以下4个问题:
-
为什么很多时候分析难发挥价值?
-
分析应该怎么发挥价值?
-
分析价值发挥的最佳实践是什么?
-
我们能从最佳实践中学到什么?
提示:本文5,693字,预计阅读时长15分钟。
01
为什么很多时候分析难发挥价值?
每当遇到这样的企业老板,我就会给Ta讲一个故事。
某电商企业的月度经营分析会,总经理与各部门负责人参加。会上分析师小李以报告形式向大家汇报上月经营业绩:

听完汇报后,整个会场陷入一片沉寂,参会人都没有说话。
沉默一段时间后,总经理说:“分析深度不够、价值不高,距离业务较远”。
会后,小李满心委屈,业务部门负责人也一肚子火,总经理更是气不打一处来,三方纷纷吐槽。
小李:“我辛辛苦苦1周多加班加点做分析,看业务方方面面的内容,怎么就离业务较远了?”
业务部门负责人:“一天到晚跟领导面前告状,根本没体现我们的核心策略与主要产出。”
小李心里别提多郁闷了,左思右想,实在搞不清楚自己的分析报告问题出在哪儿。于是,他鼓起勇气,分别找业务部门负责人和总经理取经,希望能找到改进的方向。
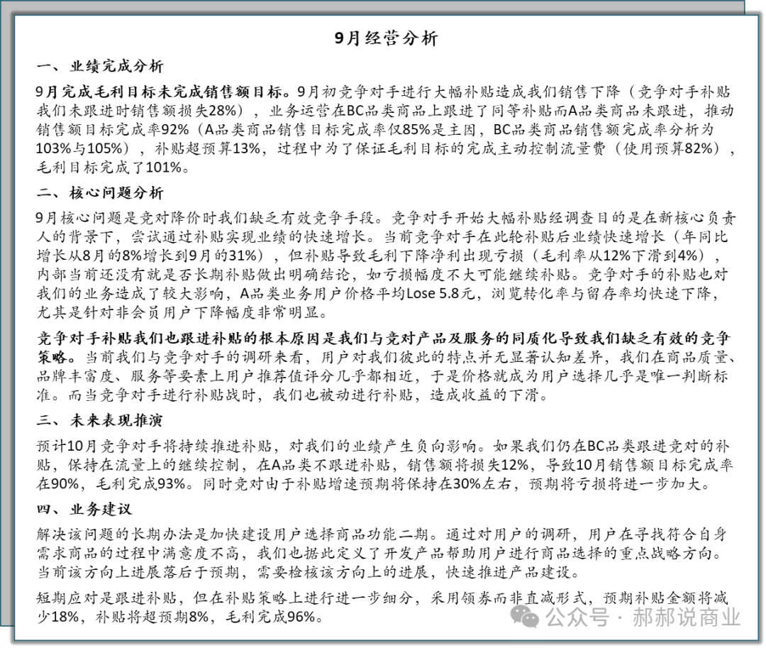
业务部门负责人:“9月初竞对开始大幅补贴,我们在BC品类商品上跟进,在A品类上由于竞对补贴力度太大没跟进,力保毛利目标完成。这个分析报告没有反应我们的做功。”
这是日常分析没发挥价值的典型状态。员工花力气做了分析报告,但大家对分析报告没有反馈,领导对分析不满意,员工也觉得没成长,却完全找不到问题的症结。
那到底问题在哪儿呢?
案例中小李主动寻求意见反馈,获得了总经理与业务部门对分析不满意的原因。
原来业务运行过程中还有很多实际细节,业务部门做了很多事情分析中没有得到体现。
总经理不满意的地方在于分析没有指明当前的核心问题,大家没有办法就核心问题延伸讨论。
小李得到大家的反馈之后,又对报告进行了修改。这次分析报告总经理看过之后觉得达到了要求,安排了一次专题讨论。讨论会上小李指出了业务部门当前的问题,总经理要求加快新产品开发并优化补贴策略。

上面的案例中小李最初的分析发挥了业务价值了吗?显然是没有。
那是什么原因导致分析没有发挥价值呢?又是什么样的原因导致前后两份分析汇报效果差异这么大?
从案例中我们可以总结起来有以下3个原因:
第一,分析目标不明确。小李最初只知道要做分析,但分析什么、要达到什么样的标准不知道,总经理也没有告知。后续重点分析竞对的做法影响与原因,问题找对了。
第二,不知道怎么来做分析。小李最初只把数字进行了拆解,既没有深度也没有结论与建议,大家没办法展开讨论。后续有竞对影响评估、内部根因挖掘并给出了建议,质量很高。
第三,不知道怎么用分析结论。对分析内容缺乏讨论,业务部门最初对分析抱着抵触态度,分析没有形成决策更谈不上落地。后续在建议后,总经理给出了明确的结论与推进点,分析这才有了用武之地。
02
分析应该怎么发挥价值?
讨论“分析作用的发挥”这个命题,我们先从讨论“分析”开始。
“分析”是什么意思呢?
“分”是指切分,是整体到部分的分割;“析”既有切分的意思,还有找到本质的深度拆解。那么“分析”就是切分并找到各部分的本质与关系。
在企业中会有哪些时候用到分析?
在企业这个大机器里,分析就像电和网,每个环节都离不开它。
-
总经理需要通过分析业务的核心问题 -
财务需要分析当前的利润变化 -
产品经理需要分析产品调整后用户行为的变化 -
运营经理需要分析优惠降价策略的效果 -
客服需要分析用户投诉问题的解决
“分析”是我们获取真相、深入洞察事物本质的手段,是制定策略、指导实践改进的主要依据。
-
总经理分析业务核心问题是为了解决核心问题 -
财务分析利润是为了指导成本管控策略 -
产品经理分析用产品调整是为了进一步迭代产品 -
运营经理分析优惠降价效果是为了迭代优惠策略 -
客服分析用户投诉是为了指导用户关注的问题解决
“分析”的本质就是指导实践改进。从这个角度来看,“分析”指导实践改进的效果越好,分析的价值就越高,反之越低。
对企业来说,分析价值发挥得好,企业就能快速迭代升级,在市场竞争中抢占先机。
对个人而言,分析能力强,认知水平也会跟着提高,看问题就能比别人更深刻、更长远。
我们每个人面对的都是浩如烟海的信息,有些人因为有更强的“分析能力”,从信息中得到了更深刻的结论看见未来,从而指导实践的改进。
分析是一种力量,是一种勘破迷雾抓住光明的力量,是连接现实与未来的力量,是驱动企业与个人通向成功的力量。
而为了获得这种力量,人们也发明了各种各样的分析框架,在企业经营管理中尤其多。
在战略分析管理领域就有PEST、SWOT、波特五力、波士顿矩阵、BLM等不可数计,在营销管理中也有STP、4P等……这些分析框架是帮助我们从大量事实中获取真相的有利武器。

“分析”要能够在业务管理中发挥作用,需要哪些条件呢?
其实答案并不复杂,就三步:定义正确的问题,使用正确的方法,形成有效的策略。

首先是定义正确的问题,也就是定义分析什么的问题。如果分析本身的目标不正确,那么分析最终对业务很难有高价值。
大多数时候我们都习惯于直接去做分析,而对具体分析什么花的时间却不够,而这也决定了大多数分析的价值不高。
就拿前面电商企业的例子来说,总经理希望分析“竞对为什么要大规模补贴”,而小李分析的是“9月业绩销售额目标为什么没有完成”。定义的问题不对,自然就没法达到分析目的。
其次是使用正确的方法。我们已经有了很多分析框架,但分析框架大多强调对问题的拆解,却无法指导得到正确的答案从而指导业务实践。
还是说小李,他在分析业绩没完成的问题时,只把零件拆下来,却没研究它们为什么坏了,该怎么修,缺少“推演”、“断言”、“建议”这几个关键部分,这样的分析自然不够全面、深入。
再次是形成有效的策略。这个部分需要广泛的讨论从而影响决策,而在广泛的讨论中形成可靠的业务策略。
在上面的案例里,业务部门负责人对于分析报告持一种明确的否定态度,主观认为分析报告“一天到晚跟领导面前告状”,在这种态度下也无法形成对结论的有效应用。
在分析价值发挥方面,有没有做得特别好的企业,能提供些借鉴?
还真有,美团就在这方面表现比较突出。在本地生活领域有种说法,就是美团的资源也许不是最好的,但美团的迭代是非常快的。这种迭代就集中体现为通过分析得到结论快速落地。
03
分析价值发挥的最佳实践是什么?
很早之前互联网圈有这样一个认知,腾讯的产品、百度的技术、阿里的运营、美团的商业分析,每个大厂都有自己的 “拿手好戏”,美团在 “商业分析” 岗位相当出彩,也是分析的集中体现。
美团商业分析岗是单独的专业序列,有独立的晋升通道,公司商业分析序列人员规模超1,000人。美团商业分析岗在各个业务基本都是单独的一级部门向业务负责人汇报,全面负责业务分析,也凸显出美团商业分析重要地位与强大实力。
美团在分析的价值落地上,有什么好的办法呢?
主要有这三大 “法宝”:聚焦顶层问题找准方向,沉淀分析方法提升质量,促进分析与业务深度融合推动落地。
首先是关注顶层问题不断聚焦。在美团,大家深知找到真正有价值的分析命题有多重要,而这关键就在于关注顶层问题,这些问题往往是业务实践中最核心、最关键的部分。
美团在关注顶层问题上是如何做的呢?为了让大家都能精准把握顶层问题,美团总结出了一套又一套实用的方法论。

讨论一个行业首先看什么?美团提炼出了“三层四面”,从市场、线上、公司这样的“三层”与客户、规模、交易、收益这样的“四面”来初步研究行业。
怎么判断一个商业模式是否成立?美团提炼出了“商业模式三要素”,从客户价值、核心能力、收费模式三个方面来判断商业模式是否成立。
怎么判断新业务、新方向要不要做?美团提炼出了“陈三角”,从机会、资源、组织三个方面来进行判断。
怎么跟大家普及这些方法论呢?美团把这些方法论聚合成公司的方法论后,让全员都可以看到并学习,从而提升整体思考商业顶层问题的意识。
在美团的讨论中还可以高频听到一个词“主要矛盾”,通过对“主要矛盾”的讨论了解问题的本质,洞察事物背后的规律。
在出现一个问题、发起一个项目时,美团经常就会有人问,“现在的主要矛盾是什么”?也通过这样的问题,不断深化定义出真正的问题。
还有一个例子,就是美团在分析中非常关注“输入指标”而不是“输出指标”,不断寻找“输入指标”。
“输入指标”是业务活动中可做功的部分,而“输出指标”是做功得到的结果。通过提炼业务的“输入指标”,从更深一层寻找业务发展的有效途径。
其次是不断沉淀分析方法。美团根据实际业务分析场景,划分出了11大分析领域,总结提炼每个分析领域的分析方法。而前面提到的“三层四面”、“商业模式三要素”、“陈三角”也是非常好的分析框架。
同时,美团对分析质量有着近乎苛刻的要求。美团汇报的内容都要求写word而非ppt,汇报文档要求能够直接看明白而不需要额外讲解,这可就逼着大家在写报告的时候,把结论提炼得足够深刻、精准。
为了进一步提升分析质量,有些业务甚至开发出了分析的标准模板,以及分析开展的步骤。
此外,在美团语言中还有两个非常有意思的词是“犀利”跟“增量信息”。
美团内部经常说,“这个观点不够犀利”,说的就是分析得到的观点不够直接、深刻、有力度,“犀利”这个词非常形象地描述了这种要求。
美团高管层S-team经常问到一个问题,“这份汇报有什么样的增量信息”?增量信息就是原来对方不知道的内容,这也要求在分析中能够给出新的洞察观点。
最后是专业性分析团队与业务团队紧密合作。
美团各业务如果遇到问题,第一时间就会向商业分析团队寻找帮助。业务负责人有想法,也会随时安排商业分析团队开展分析。
这也是为什么很多时候在得到分析结论的同时,就能快速推进分析结论指引的策略落地。
美团高级副总裁、商业分析委员会主席王莆中曾经开玩笑地说过一句话,“不论哪个业务搞个什么事,都想搞个商业分析团队”,也反映了业务团队与分析团队的融合。
业务部门开启新项目的时候,商业分析师会直接加入项目组,随时为项目提供各种分析支持。这样一来,分析需求直接来源于业务实践,分析结论也能第一时间应用到业务中,真正实现了分析和业务的无缝对接。
04
如何学习最佳实践?
一般企业不会有美团这么大的商业分析团队,甚至没有专门的分析团队,但“分析”仍然是企业各部门各岗位都在开展的工作。
那么应该如何来学习美团的最佳实践呢?

第一是认知到“分析”具有专业性,有意识努力提升专业能力。
“分析”每个岗位都在做,广义上来看所有岗位加工处理信息获取真相的过程都是在做分析。分析在各个岗位有所不同,但背后仍然有专业的方法。
大家可以想一下,为什么会出现“分析师”这样的岗位?不就是因为分析有很高的要求,而这样的要求一般人达不到,所以需要专门的人来做。
既然有其专业性,那么就需要学习、沉淀这方面的能力,同时在日常的分析汇报中用专业性要求做分析的人,这样才能不断提升分析能力。
第二是明确分析需求,在重要的问题上做分析。
所有的分析都需要人力投入,既然有投入就会有产出,而投入在重要问题上的分析得到的产出价值就更高。
那么什么是重要问题呢?就是针对业务的主要矛盾,针对业务的策略。
我们知道在日常推进工作中需要围绕业务主要矛盾与业务策略,那么分析工作也需要围绕业务的主要矛盾与业务策略开展,通过分析监控业务策略的推进。
重要的问题才算确定呢?就需要工作任务交代清楚而不是“这个问题做个分析”。
就像我们在给团队安排一项任务一样,也需要把“分析”作为一项具体的工作交待清楚,具体包括分析背景、分析目的、产出要求,接受分析工作的人才能更好地开始分析工作。
就像前面提到的电商企业 9 月月度经营会,要是会前总经理能明确要求小李分析竞对大幅补贴的原因、量化对自家的影响、推演竞对未来策略以及制定应对竞争的策略,小李的分析就能更有针对性,价值也会更高。
第三是沉淀分析方法。分析是一种能力,那么就可以学习分析方法,并在过程中沉淀业务分析框架与分析方法。
通用的分析开展4大步骤是“解析”、“推演”、“断言”、“建议”,可以在此基础上确定自身分析方法。通过这样的积累,可以使组织内部洞察事物本质的能力提升,并不断提升分析能力。
第四是推进策略落地。分析的最终目的是指导实践改进,而实现这个目的的关键,就是把分析结论转化为有效的策略,并推动这些策略落地实施。
策略就像是连接分析和业务成果的桥梁,只有通过分析形成了切实可行的策略,才能真正推动业务向前发展。于是在分析讨论后一定要问,“下一步怎么做?”
在策略落地的过程中,企业要建立有效的监控机制,持续评估策略的有效性和实施进展。
结语
在企业发展的漫漫长路上,“分析” 无疑是我们手中极为关键的一把钥匙,帮助我们揭开复杂业务背后的真相,深入洞察事物的本质,更是推动业务持续迭代升级的重要动力。在推进分析发挥业务价值的实践中,以美团经验为基础,结合我个人的这10余年工作经验,形成了一套分析的方法论。
这套分析方法论围绕“正确认知指标”、“定义正确的问题”、“形成深刻的归因”、“应用分析解决问题”这4大主题,每个主题有若干篇方法,在接下来的日子里跟大家共同探讨。

附录
附录1:小李的第一版2024年9月经营业绩分析

附录2:小李的第二版2024年9月经营业绩分析










