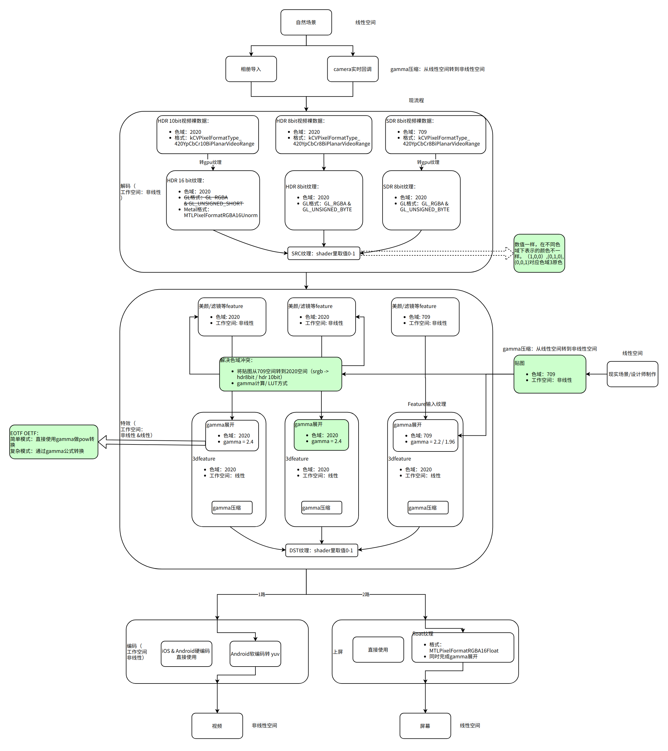
拍摄处理全链路

2.2 视频解码处理
MAC:

2.3 上屏处理
来自final cut pro文档


MAC:两个主要步骤
设置色彩空间到MetalLayer
设置HDR视频的MetaData(亮度精度和范围)到MetalLayer,决定了最终在HDR屏幕上的显示亮度。
HDR10MetaData: 代码里设置最小亮度0.1nit,最大亮度1000 nit

HLGMetaData:根据屏幕亮度适配
既然硬件上有能力做到大于1的float值,那为什么sRGB显示时,不把这个能力也发挥出来呢?输入0-1的float值,驱动里线性映射到大于1的范围送给硬件?










